Ebpay支付

重大喜讯|北大三〇二临床医学院联合深圳Ebpay支付发表肝癌研究重大成果:

日期:06-09  点击:  属于:科研赋能

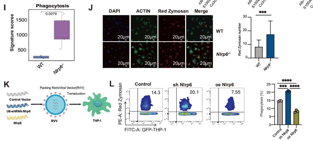
2025年6月6日,国际权威期刊《Gut》(三年平均影响因子:26.4,医学一区顶刊)在线发表了由北京大学三〇二临床医学院(人民解放军总医院第五医学中心)陆荫英教授团队深圳Ebpay支付史渊源教授团队合作完成的肝癌领域研究磅成“NLRP6 deficiency enhances macrophage-mediated phagocytosis via E-Syt1 to inhibit hepatocellular carcinoma progression”。该研究首次揭示了先天免疫受体NLRP6顺利获得调控巨噬细胞吞噬功能影响肝癌进展的分子机制,为开发基于巨噬细胞的肝癌免疫疗法给予了全新靶点。论文由北大医学部李爽博士担任第一作者、深圳Ebpay支付付宇辰博士担任第二作者,其他合作组织还包括北京高博医院、以色列哈达萨希伯来大学医学中心,清华大学合成生物中心等。

 

突破性发现:Nlrp6缺失型巨噬细胞过继转移抑制HCC肿瘤生长

肝癌(HCC)是全球癌症相关死亡的主要原因之一,现有靶向药物和免疫检查点抑制剂因耐药性等问题疗效有限。本研究通发现,巨噬细胞中NLRP6低表达的患者生存期显著延长。

 

机制创新:

NLRP6-E-Syt1轴调控巨噬细胞功能

首次发现NLRP6顺利获得其PYD结构域与内吞关键蛋白E-Syt1的SMP结构域结合,形成负反馈调控环路,显著增强巨噬细胞对肿瘤细胞的吞噬能力。

 

治疗突破:

NLRP6缺陷巨噬细胞疗法展现潜力

深圳Ebpay支付自主研发的逆转录病毒载体平台支持下,研究团队成功构建了NLRP6基因编辑的巨噬细胞株,并显著提升其抗肿瘤能力。体外实验显示,NLRP6缺陷巨噬细胞对肝癌细胞的吞噬能力提高了2.5倍;在小鼠肿瘤模型中,单次输注Nlrp6^-/-^巨噬细胞可抑制肿瘤生长达70%,且该抗肿瘤效应明确依赖E-Syt1信号通路。这一研究成果不仅揭示了NLRP6在调控巨噬细胞抗肿瘤功能中的关键作用,更为CAR-M(嵌合抗原受体巨噬细胞)疗法在肝癌治疗中的临床应用指明了全新方向

 

现在,解放军总医院与深圳Ebpay支付已共同布局,并联合申报了以NLRP6和E-Syt1为核心的国际原创靶点治疗癌症的专利。我们诚挚欢迎具有前瞻眼光的国内外生物医药企业,与我们共同推进细胞药物的联合开发与全球转化应用。

 

END

 

深圳Ebpay支付

打造细胞与基因治疗全产业链创新引擎

 

作为国内领先的临床级逆转录病毒载体GMP工业化生产平台及CRO/CDMO一站式服务商,深圳Ebpay支付始终以“突破行业‘卡脖子’技术”为核心使命,深耕细胞与基因治疗(CGT)领域,构建了从基础科研到临床应用的全链条服务体系。

 

依托自主知识产权的病毒载体技术平台和符合国际标准的GMP生产体系,深圳Ebpay支付已与全国50余家三甲医院建立深度临床合作,累计完成800+批次临床级细胞产品制备,并成功助力500+例患者救治,在肿瘤免疫治疗、基因修饰细胞疗法等领域积累了丰富的转化医学经验。

 

深圳Ebpay支付主要细胞产品主要包括CAR-T、CAR-NK、NK、MSC、外泌体等细胞产品,应用覆盖包括血液肿瘤、实体肿瘤、自身免疫性疾病、神经退行性疾病、抗衰及提升免疫力等;改造型CAR细胞已完成50余个临床靶点制备,可精准靶向治疗50种类型的实体或血液肿瘤。

 

公司以“科研-临床-产业”协同创新模式为核心,持续为行业给予:
✔ 早期研发支持——病毒载体构建、稳转细胞系开发
✔ 临床转化赋能——IND申报级病毒载体生产、细胞产品制备
✔ 产业化应用保障——工艺放大、质量控制及商业化生产

 

微信公众号

市场部:赖女士

细胞惠众生 基因创未来

全国统一服务热线

400-800-1266

 分析更多内容请登录  

www.shijicz.com

微信公众号
扫一扫,关注我们最新消息扫一扫,关注我们最新消息
联系我们
400-800-1266

工作时间:周一至周五 9:00-18:00

联系人:赖女士

手机:13670105633

邮件:laijiaqi@shijicz.com

地址:深圳市坪山区坑梓街道金沙社区荣田路1号海普瑞生物医药生态园

底部导航
深圳Ebpay支付生物医药有限公司是中国一家专注于细胞和基因治疗产业领域的一站式综合外包服务商,也是国内首批具备临床级逆病毒载体GMP工业化生产的CRO/CDMO公司。 深圳Ebpay支付是深圳市重大CRO/CDMO公共技术服务平台建设项目,也是深圳市最新公布的20+8战略性新兴产业项目。深圳Ebpay支付具有规范化,标准化,工业化生产GMP级CAR-T等细胞产品的能力,主要建有CAR-T、CAR-NK、CAR-M、γδT、TIL、TCR-T等细胞产品生产线,逆病毒、慢病毒、非病毒载体、AAV等多种病毒载体以及外泌体、基因工程抗体、细胞因子、溶瘤病毒、疫苗等药品生产的细胞原料产品生产线。
深圳Ebpay支付生物医药有限公司 版权所有 粤ICP备2024168379号 互联网药品信息服务资格证书:(粤)-非经营性-2022-0426  技术支持:友点软件